
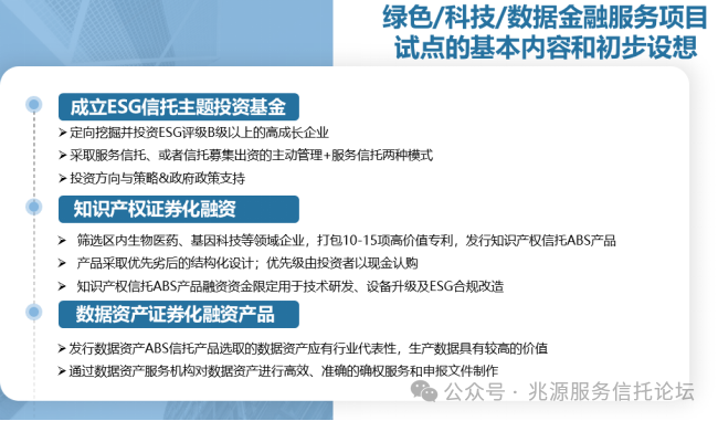
2025年3月6日,中国服务信托高峰论坛系列活动之《数据资产、知识产权与ESG信托业务创新:难点与突破及区域试点座谈会》在北京市西城区金融集5层召开。本次活动由北京市兆源律师事务所主办,北京产权交易所、中央财经大学科技与金融法律研究中心、北京信托法学研究会联合主办。 本次活动前一日即3月5日,同样作为中国服务信托高峰论坛系列活动,主办方北京市兆源律师事务所联合北京产权交易所等4家主办单位在这里成功地举办了“破产清算财产服务信托业务开展暨特殊资产处置合作创新模式座谈会”。此前,早在2023年11月,北京市兆源律师事务所曾联合淘天集团阿里资产共同主办了“破局与开篇——首届破产服务信托论坛暨涉房资产处置及金融纠纷疑难问题研讨会”。 本次座谈会主办方邀请了建信信托、北京信托、中诚信托、英大信托、北方信托、光大兴陇信托、苏州信托、中原信托、五矿信托、兴宝信托、华鑫信托、中航信托、云南信托、交银信托、渤海信托、中铁信托、山东信托近二十家信托公司;对外经贸大学知识产权金融研究中心、中国REITs联盟、北京ESG研究院、北京国际大数据交易所、中国技术交易所、北京产权交易所、中关村科技园区数字园区中心、陕西数据空间研究院、北京知识产权运营管理有限公司、北京数无尽藏科技有限公司、信达资本管理有限公司、北京银行、中国工商银行、招商银行、北京华宇元典科技有限公司、九州远通科技集团、何氏眼科医院集团有限公司,以及从事ESG、数据资产、知识产权法律专业服务的多家律师事务所专业律师参会。 作为ESG合作单位,主办方还特别邀请了天津港保税区管委会自贸局与政务办的相关领导参加本次会议。本次座谈会汇聚了众多行业专家、学者及信托公司代表,共同探讨数据资产、知识产权与ESG信托业务的创新难点与突破,以及区域试点的实施路径。 2023年10月,中央金融工作会议召开,首次提出“做好科技金融、绿色金融、普惠金融、养老金融、数字金融五篇大文章”。数据是数字经济时代的重要生产要素,推动数据资源资产转化和价值创造,加快形成新质生产力,成为引领经济发展的关键着力点。 2024年12月30日,国家发展改革委、国家数据局、教育部、财政部、金融监管总局、中国证监会联合发布了《关于促进数据产业高质量发展的指导意见》,要求“加快发展合规认证、安全审计、质量评价、资产评估、争议仲裁、风险评估、教育培训等专业服务机构。健全数据资源价值评估服务体系,为高质量开展企业数据资源入表提供有力支撑。鼓励创新数据保险、数据信托等金融服务产品”。 作为新质生产力要素,知识产权与创新直接相关。知识产权作为国家发展战略性资源,事关科技发展;作为国际竞争力核心要素,事关国家安全。知识产权可以赋能和整合其他生产要素,具有乘数和倍增效应,对发展新质生产力具有重要作用。国务院办公厅《专利转化运用专项行动方案(2023-2025年)》明确要求多元化金融支持:要求完善知识产权质押融资政策体系,推动知识产权资产证券化(ABS)试点,支持科创企业通过专利组合发行债券。 在当今全球经济一体化与可持续发展的双重浪潮下,环境(Environmental)、社会(Social)与治理(Governance)--即ESG理念,日益成为衡量企业价值与社会责任的重要标尺。在这一背景下,绿色金融作为推动 ESG 实践的关键力量,正以前所未有的速度崛起。绿色金融致力于通过一系列旨在促进环境保护、应对气候变化、资源高效利用及推动社会包容性增长的金融产品和服务,为绿色项目提供必要的资金支持,加速全球经济的绿色转型。 本次座谈会恰逢今年全国两会召开。会议期间,全国人大代表、中国科学院大学讲席教授马一德建议建设产业知识产权学院,以加快培养高水平创新治理人才,推动ESG理念在知识产权领域的应用和发展;中国工程院院士邓中翰建议构建全国统一数据市场,强化技术与标准支撑,以促进数据要素的开发、利用与安全;科大讯飞董事长刘庆峰提出构建数据资源充分共享机制,推动大模型在产业领域的应用,形成数据飞轮,提升数据资产的价值;全国人大代表、宜宾市极米光电有限公司董事长钟波指出AI技术对知识产权保护提出了双重挑战,强调数据调取的合法性和生成内容的权属问题。 3月6日,李强总理2025年《政府工作报告》提出,推动科技创新和产业创新融合发展,大力推进新型工业化,做大做强先进制造业,积极发展现代服务业促进新动能积厚成势、传统动能焕新升级。 2023年信托三分类新规的实施,对信托业务的转型方向进行了明确。服务信托是信托公司运用信托制度安排、保护社会财富安全流转和盘活企业资产的长效机制,发力资产服务信托逐渐成为信托公司的共同选择。也有广阔的市场发展空间。信托公司可以“生态合作者”的受托人身份开展服务信托,大力发展知识产权信托,创新探索数据信托和绿色信托等新型资产服务信托。 根据《中国信托业发展报告(2023-2024)》数据显示,截至2023年末,信托业绿色信托存续规模已超2600亿元,新增绿色信托规模达到1737.88亿元。2022年末,存续绿色信托数量728个,2023年,新增绿色信托项目321个,同比增长10.31%;目前已有70%的信托公司将绿色信托列为重要的战略业务。 据北京市兆源律师事务所不完全统计,目前已设立并存续的数据信托约为10单。基本以行政管理服务信托为主,推动了数据的合规管理和市场化应用,财产权信托在数据信托中也有一定的实践。信托公司开展知识产权信托业务的数量近20单。其中,13单为2018年至今设立。2018年之前,此类业务以专利及其收益权、版权及其收益权等知识产权或知识产权收益权为质押担保,为融资主体发放信托贷款的债权类知识产权信托业务为主,2018年至今,随着政策导向和信托行业转型需求,知识产权服务信托业务逐渐兴起。 2025年1月27日,国务院办公厅转发的金融监管总局《关于加强监管防范风险推动信托业高质量发展的若干意见》要求信托公司坚持回归本源的发展导向,推动信托公司坚守信托本源定位,坚持金融服务实体经济的本质要求,提升专业能力本领,突出信托文化本色。 为深入探讨信托公司在推进服务信托业务过程中,在数据资产、知识产权、ESG概念等领域创新性地开拓业务的潜在可能性,北京市兆源律师事务所联合北京产权交易所、中央财经大学科技与金融法律研究中心、北京信托法研究会组织了本次座谈会。 本次座谈会伊始,北京市兆源律师事务所首席合伙人祁建国律师作为主办方代表向与会人员介绍了参会嘉宾,对大家的到来表示热烈欢迎,简要介绍了本次会议的背景和目的,并在多个环节进行了主题分享和互动。 北京市兆源律师事务所首席合伙人祁建国主任律师 联合主办方北京产权交易所行政司法业务一部谢占林经理致欢迎辞。谢占林经理曾为法院一线法官,后在产权交易行业从事财产处置工作十余年,具有较深理论功底以及丰富实务经验。除北交所任职外,他还是北京市债法学会国有产权交易与诉讼资产处置委员会执行主任、对外经贸易大学校外实践导师、北京多元调解发展促进会理事,国家发改委《国有企业混合所有制改革操作指南》课题组专家成员。他首先对各位嘉宾的到来表示热烈欢迎,并对北京产权交易所进行了详细介绍。 北京产权交易所行政司法业务一部谢占林经理 北京产权交易所是经北京市政府批准设立的综合性产权交易机构。自2004年成立以来,北交所始终坚持“要素市场的核心力量”等企业使命,通过覆盖全国的服务网络,着眼国家要素市场体系建设,通过设立中国技术交易所、北京金融资产交易所、北京绿色交易所、北京软件和信息服务交易所、北京电力交易中心等专业交易平台和北京登记结算有限公司等支撑服务机构,搭建了集团化运营架构,持续提升资产“流转”和企业“融资”两大核心功能,积极服务国家战略和经济高质量发展。 作为商业机构,北交所牢记服务实体企业、服务金融机构的初心和使命,支持金融创新,支持产、融、学融合,致力于商业价值和社会价值的完美统一,不以商业营利为唯一目的,充分展现了现代服务机构的先进的经营理念。 本次座谈会联合主办方中央财经大学科技与金融法律研究中心主任董新义教授发表了热情洋溢的致辞,对参会人员表示热烈欢迎。董新义教授主要研究领域:证券法、金融法、信托法、商法、数字法等,主持国家社科基金项目和中国法学会等课题,参与多项纵向和横向科研课题,发表40余篇核心论文,编著和翻译多部法学论著等。作为证券法、金融法、信托法、商法、数字法等多学科的深度研究专家型学者,他分享了多项纵向和横向科研课题交叉研究切身体会,并阐述了本次座谈会的目的和意义。 中央财经大学科技与金融法律研究中心主任、法学院教授董新义 2024:项目数据与信托案例 会议中,北京市兆源律师事务所合伙人、数字团队总监高婷娜律师详细阐述了信托公司从事数据、知产、ESG信托项目的现状与发展趋势。她表示,随着数字经济的快速发展,数据资产已成为推动经济发展的核心要素之一,而知识产权作为企业核心竞争力的重要组成部分,其信托化运作也日益受到关注。 在数据信托方面,近年来,我国已有多家企业开展了相关的探索和尝试工作,数据信托的实践案例逐渐增多。例如:早在2016年,中航信托与数据堂公司合作发行了全国首单数据信托产品,实现了数据资产的市场化运作。在此之后,信托公司陆续推出了相关数据产品,详见下表: 目前,数据信托以行政管理服务信托为主,通过提供合规保障、明确数据权属、授权管理、流通监控、收益分配、数据资产定价互动等措施,为数据要素的市场化配置和价值实现提供了有力支持,推动了数据的合规管理和服务。数据信托在财产权信托中也有一定的实践,如天启(2016)182号特定数据财产信托计划,通过权属重构与主动运营,为数据资产提供“确权-定价-流通-增值”的全链条解决方案,弥补了行政管理服务信托在市场化深度上的不足,实现了数据资产的市场化运作和价值提升。 高婷娜表示,信托公司在开展上述业务时,需要具备数据处理和合规管理能力,识别和管控数据合规风险。同时,信托公司还需要积极与大数据交易所、技术交易所等机构合作,共同推动数据要素的市场化应用和知识产权的商业化运作。与会专家认为,信托公司可以通过资产组合设计、技术工具整合和政策协同需求等方式,实现数据与知识产权信托的融资成本优化和市场竞争力提升。 知识产权信托主要是企业以知识产权(专利、商标、版权等)为核心资产,通过信托机制实现融资、管理、转化的金融创新模式。 上述案例中,上银国际投资(深圳)有限公司2020年度第一期精诚建泉深圳南山区知识产权定向资产支持票据为全国首单知识产权资产支持票据(ABN);通过将知识产权证券化,突破传统信贷以及知识产权质押融资期限短、规模小、融资成本高等局限,实现专利资产与市场资金有效对接为中小民营科技企业开拓了在银行间市场融资的新渠道。高婷娜总结,当前信托公司从事知识产权信托也面临一定挑战。主要表现是: 产权确认难:知识产权的确认涉及复杂的法律和技术问题。单位集体所有的知识产权无法确权到自然人。知识产权的权利边界可能存在争议,尤其在技术交叉领域或跨国场景中。 产权估值难:知识产权的价值评估缺乏统一标准,评估结果的准确性和可靠性难以保证。 流动性较低:知识产权的交易市场不完善,流动性较低,影响了知识产权信托的市场活跃度。 政策依赖强:知识产权信托的发展高度依赖政策支持,市场化程度不足,需要进一步完善市场机制。 高婷娜律师认为上述挑战,需要通过完善市场机制、加强政策支持、建立标准化评估体系等方式加以解决,以推动知识产权信托行业的健康发展。 北京市兆源律师事务所合伙人、数字团队总监高婷娜律师 ESG信托作为信托公司业务创新的重要方向,也受到了广泛关注。会议中,高婷娜律师以“ESG维度下的绿色信托实践”为题,分享了多家信托公司他们在ESG主题投资基金、绿色信托等方面的实践案例。 例如,关于环境(E)——技术驱动减排的信托产品,五矿信托“绿色投资1号集合资金信托计划”支持金川集团高盐废水零排放改造,具有显著的减污降碳效益。中铁信托作为发行载体管理机构,协助京能国际在银行间市场成功发行绿色类REITs产品。该产品底层资产为宁夏光伏电站,票面利率2.91%,创全市场类REITs产品最低。该产品环境效益显著,推动我国能源结构向绿色低碳方向加速转型。 关于社会(S)——乡村振兴与公益的信托产品,中海信托“中海和善- 富安村乡村振兴绿色慈善信托”在上海市民政局支持下成立,推动富安村新农村建设与绿色发展,在村域范围内开展包括低碳示范园建设、困难群众及老年人慰问、乡村治理帮扶、突发事件救助等在内的一系列公益慈善活动。 关于治理(G)——技术创新与合规的信托产品,昆仑信托新疆油田CCUS项目,采用了先进的CCUS技术,对风城油田作业中产生的伴生气进行捕集和资源化处理,实现了二氧化碳的高效利用和封存。 高婷娜律师介绍,绿色信托的主要类型有信托贷款,如五矿信托“绿色投资1号集合资金信托计划”;中诚信托“安心11号绿色集合资金信托计划”向金风科技提供8.75亿元资金支持,助力清洁能源技术创新和产业链发展等;资产证券化,如北京能源国际控股有限公司2024年类REITs产品、汇聚融2024年第三期个人汽车抵押贷款绿色证券化信托产品。服务信托,如交银国信·新加坡金鹰集团厦门电厂CCER碳资产服务信托。产业基金,如中诚信托设立产业基金助力江西萍乡五陂海绵小镇建设,光大信托产业基金增资向锂电池企业增资10亿元,支持技术研发与产能扩张。慈善信托,如重庆信托“绿水青山2号慈善信托”支持重庆市生态环境保护和改善,北方信托“七里海湿地生物多样性绿色公益信托”首笔捐赠资金15万元。股权投资,如中航信托天岚20A001号绿色循环经济股权投资集合资金信托计划,信托资金以有限合伙LP方式投资项目公司股权;昆仑信托与新疆油田合作的风城油田CCUS项目,该项目入选“2024 央视财经金融强国年度盛典”绿色金融年度案例。 高婷娜律师最后强调,绿色信托发展面临标准统一、风险管控等挑战,信托公司需加强自身能力建设,提升专业水平;应强化信息披露,提升ESG透明度,加强与投资者和社会公众沟通。另外,应深化产融协同,加强与绿色产业企业合作,推动绿色技术创新和应用。积极拓展国际绿色金融合作,引进国际先进经验和技术,提升我国绿色金融国际化水平。 主办方还特别邀请了天津港保税区管委会自贸局与政务办的相关领导参加本次会议。天津港保税区政务办相关领导详细介绍了天津港保税区的产业发展与企业情况、2025年工作重点及保税区绿色产业联盟筹建情况,展示了保税区在绿色发展方面的决心和举措,为与会者提供了宝贵的区域发展信息。 天津港保税区政务办张凡科长介绍,天津港保税区成立于1991年,由国务院批准成立,是中国第二个、北方首个,也是北方最大、中国第二大保税区;2002年,市委、市政府启动空港经济区建设;2015年,中国(天津)自由贸易试验区正式挂牌,天津港保税区负责管理机场片区以及中心商务片区内的海港综保区;2017年,市委决定将临港经济区整体并入天津港保税区。至此,保税区形成了“两港三片区”的空间布局。 天津港保税区规划面积223.2平方公里,由空港、海港、临港三个片区组成,实际管理面积173.2平方公里,规划港口岸线44.8公里,可实现吞吐能力1.16亿吨。天津港保税区是国家海洋经济发展示范区、国家级海洋装备创新型产业集群、空港型国家物流枢纽、国际航空物流中心核心功能区、国家外贸转型升级基地(海洋装备)、生态文明建设示范区、国家新型工业化产业示范基地。天津港保税区重点发展高端装备制造、食品加工制造、运输设备制造(航空航天、铁路、船舶)、大宗贸易、现代服务业等主导产业。 根据空港、临港、海港三个区域的资源禀赋和区位优势,保税区不断优化产业结构和布局,初步形成了功能特色鲜明、龙头企业引领、高端项目汇聚、产业链条完善的发展格局。空港区域现已形成以民用航空、高端装备制造、生物制造、新一代信息技术、现代服务等为支撑的产业体系;临港区域存量土地空间充裕,拥有岸线优势,形成了海工装备、化工材料、粮油食品、口岸贸易等为主体的产业结构,城市公共服务配套不断完善,处于产业功能整合开发阶段。海港区域现已形成了以国际贸易、现代物流为主的产业特色,贸易聚集、保税仓储等特色功能不断升级,土地二次开发有序进行,进入到设施更新和功能调整优化阶段。天津航空物流区突出发展航空运输业和物流综合服务业。大通关基地一期跨境电子商务产业园投入运营,国际邮件互换局投入运营,处于航空物流产业载体功能逐步完善阶段。 关于天津港保税区ESG发展情况。保税区ESG工作具有良好的基础,近年来区域生态环境不断改善、社会管理日益完善,区内头部企业、上市公司积极践行ESG理念;我们注意到,保税区ESG发展仍处于初步阶段,实施ESG战略企业仅占三分之一,区域整体环境社会治理水平仍有较大的发展提升空间。作为北方首个自贸试验区的核心片区之一,不断推进制度型开放、满足企业发展需求、破除企业成长阻碍、优化区域营商环境是天津港保税区的使命与责任。因此,保税区管委会出台了《天津港保税区关于促进环境社会治理(ESG)体系发展 提升环境绩效水平工作方案(试行)》。我们也开展了一些合作,和工行共同开发了一个可持续的发展平台,然后为企业提供相关技术支持和推广。 下一步,我区将依据方案精神加快制定出台对企激励措施,将方案要求落到实处。汇集相关领域行业,共同组建好ESG主题联盟,以之为载体增强区内企业ESG发展新动能新优势。各有关部门将全力协作、共同做好保障工作,建设好保税区国际一流营商环境形象。 天津港保税区政务办张凡科长 在主题分享环节,北京市兆源律师事务所首席合伙人、新质生产力金融法律服务平台创始人祁建国律师抛砖引玉,分享了北京市兆源律师事务所《关于尽快在天津港保税区开展绿色金融、科技金融、数据金融服务项目试点,促进片区ESG体系发展,提高环境绩效水平的建议》。 祁建国认为,作为“金融五篇大文章”的核心部分,绿色金融、科技金融与数字金融(数据为其组成部分)不仅是金融创新的三大支柱,更是中国经济转型升级的核心引擎。三者通过政策协同、技术融合与生态共建,能够实现“环境友好—技术突破—数据驱动”的良性循环,为中国式现代化提供可持续的金融解决方案。 天津港保税区及天津自贸区空港片区作为天津市的重要经济发展区域,积极响应国家政策,致力于推动实体经济高质量发展。他强调了绿色金融、科技金融与数据金融作为金融创新三大支柱的重要性,建议通过创新金融工具激活企业资产价值,构建“ESG评级—资产证券化—基金投资”全链条融资生态,助力企业突破发展瓶颈,为全国提供“金融+科技+数据”融合创新的示范样本,进而促进天津港保税区ESG体系发展,提高环境绩效水平。 《建议》认为天津港保税区应整合金融机构资源,搭建绿色金融服务平台,平台可以与银行、证券、基金、信托、融资租赁等金融机构合作,为企业提供多元化的金融融资产品和服务。建立智能化的融资需求匹配系统,通过大数据分析和智能算法,快速筛选出符合企业需求的金融产品和服务,提供给企业参考。根据企业的不同需求,提供绿色信贷、绿色债券、绿色基金、绿色融资租赁等多种融资方式,满足企业多样化的融资需求。另外,我们建议天津港保税区充分运用自贸区特殊政策,拓展跨境资金便利,设立“FT账户+跨境双向资金池”,允许外资通过QFLP(合格境外有限合伙人)渠道参与ESG基金,破解本地资本不足问题。利用天津自贸区离岸金融牌照,募集资金专项用于氢能、生物制造项目。祁建国的建议得到了与会专家和业界人士的热烈反响。 祁建国先生作为北京市兆源律师事务所的首席合伙人,同时也是新质生产力金融法律服务平台的创始人,他一直致力于推动金融与法律的深度融合,为实体经济的发展提供全方位的法律服务和金融支持。2025年2月,在他推动下,北京市兆源律师事务所牵头,联合北京、天津、上海、广东、江苏等地的十家律师事务所,向全国律师同行倡议,号召全国专业律师,共同为专精特新“小巨人”企业、专精特新中小企业、创新型中小企业提供新质生产力ESG合规服务知识产权管理、数据资产流通与金融融资专项法律服务,充分发挥专业律师和法律服务产品的创新优势。祁建国先生以其深厚的法律背景和超前的金融思维,为会议的圆满成功做出了重要贡献。 道可特律师事务所赵沅蓁律师从事法律服务超20年,北京市律协第十二届环资能法律专业委员会委员(ESG小组负责人之一),她专注于企业合规,尤其是数据合规、绿色金融ESG等领域的合规治理及风险控制,曾主导多家尤其是国资及政府母基金管理人的设立、登记、变更及其基金的合规治理与退出,及多个并购基金的合规工作,为数十家公司提供合规治理解决方案。 赵律师分享了ESG主题投资基金的创新路径与合规挑战,引发了与会者的深入思考。赵沅蓁女士在会上深入剖析了当前ESG主题投资基金面临的创新路径与合规挑战。她指出,随着全球对可持续发展的日益重视,ESG投资已成为金融市场的热门领域。然而,在ESG投资快速发展的背后,也暴露出评级体系碎片化、国际标准不完全适用等问题。针对这些问题,赵沅蓁女士提出了构建中国特色评级体系的必要性,并强调ESG本土化应重在关注而非技术。她呼吁推动国际标准的本土化融合,以更好地适应中国市场。 在资金募集与退出方面,赵律师借鉴了“双轮驱动”的观点,提出政府在项目投资、税收、采购招标中应优先选择ESG水平高的企业。同时,她提出了创新“ESG基金+公募REITs”模式,旨在拓宽融资与退出渠道。此外,赵律师还就“洗绿”防控问题发表了见解。她强调,需要从“洗绿”动机入手,用新生产力理念引导企业绿色转型,并通过数智化改造抵免税补贴思路,引导企业从“洗绿”到“真绿”。赵沅蓁女士的观点得到了与会者的广泛认同,并为未来的ESG投资发展提供了有益的参考。 赵沅蓁 道可特律师事务所高级合伙人 在会议议题讨论环节。与会者围绕天津港保税区政策赋能与ESG主题投资基金设立、数据与知识产权信托及ABS金融产品先行先试等议题展开了深入讨论。大家探讨了ESG主题投资基金的创新路径与合规挑战、数据资产信托与数据资产ABS、知识产权信托与知识产权ABS等议题。与会专家和代表积极发言,对搭建“津京数据-知产交易平台”、设立“天津港保税区 ESG 绿色联盟”深入交换意见,提出了许多建设性的意见和建议。 与会单位中诚信托、北京信托、苏州信托、五矿信托等围绕如何构建国际接轨的ESG评级体系、防范“洗绿”风险、政府引导基金与社会资本的协同模式、如何构建“政府主导+市场参与”的 ESG 认证联盟、探索“ESG 基金+REITs”模式,拓宽融资与退出渠道等议题展开了热烈讨论。 座谈会为推动绿色金融、科技金融、数据金融服务在天津港保税区的试点实施提供了重要的思路和决策建议。与会人员期待,天津港保税区通过创新金融工具和政策协同,助力企业实现绿色转型和可持续发展提供可持续的金融解决方案;为金融机构践行“五篇大文章”提供合作机会和政策驱动,创造创新金融的“天津模式”。 王磊:《当前数据资产领域发展及目前数据资产融资情况介绍》 王磊,数据资产专家/产业投资人,数无尽藏联合创始人,知一金控合伙人。以下是他的讲话实录: 很荣幸受主办方祁主任的邀请。我本人简单的做一个自我介绍,其实我原来是做产业投资的,做了十几年的产投,投过很多文化和科技的上市公司和拟上市公司,后来因为接触人工智能,还有数据资数据类的企业比较多,也是因为国家政策的鼓励和引导,所以进入到数据资产这个行业。 我们从2022年底的时候就开始去做数据资产相关的这些业务,我一边用数据人工智能去赋能企业,一边继续用我的金融的手段给企业来进行赋能,数智加金融,这就是我现在在做的事情。 我们这家做数据资产的公司叫数无尽藏,无尽藏是一个佛教用语就是无穷无尽的意思,数据无穷无尽,所以这是一个无尽的宝藏,我们在不停的挖掘。 到今天为止,我们累计做了差不多有30多个案例,涉及到民企、国央企、政府城投产投等等。其间,我们最主要的是发挥金融作为一个工具或手段的力量,帮助企业或地方的城投产投去进行融资。所以就有一些心得,今天就把我们做过的案例以及在市场上公开的案例做一总结,围绕数据要素及数据资产进行融资方法和手段,算作抛砖引玉。 王磊,数无尽藏联合创始人,知一金控合伙人。 数据资产入表这件事情大家都很熟悉,这个链条其实是一个比较长的链条,涉及到很多的环节,数据合规、数据盘点,数据确权评估入表以及运营等等。 整体来讲,我们可以把它分成数据资产化和数据资本化这两大阶段。 那么市场上经常听到的数据资产入表其实是前半段的动作,我们现在的一些标准化的服务对吧?把数据合规了,然后给它计入到资产负债表当中去,经过确权。那么其实这件事情相对来说比较简单,动作也比较标准化。市场上比如说很多律所会计所,一些做技术的公司都在参与其中,但是我觉得做到这一步,其实并不能够把数据的价值真正的最大化,它其实只是完成了一个基础的准备的动作。 那么数据这件事情要想发挥它的价值,给企业去创造持续的这种盈利或者是资本化的可能性,那就必须得把它产品化和资本化,所以后两个步骤是我们关注的最重要的点。我们现在做的这个事情,也更多的是以终为始,从数据的产品化和资本化目标来作为一种设定,然后倒推出来这个产品该如何去设计,然后再去做数据资产入表相关的事儿。 所以待会我讲了很多案例会涉及到这一块,但是先跟大家分享一个案例,就是我们刚刚完成的,给顺丰集团做的数据资产的全链条的服务,顺丰集团它有一个数据公司叫丰图科技,那么这家公司其实已经做了七八年的时间,一直在积累海量的数据,同时就是形成它的技术解决方案。 他以前更多的像是一家技术解决方案公司,比如说给政府给企业去提供这种相关的技术方案,这种方案是比较定制化的,它不是一个标准化的动作。 所以他最大的诉求是转变成一个标准化的可规模化的可持续性的这样的一个数据型的公司,这也是我们给他去做这个项目的一个初衷。 所以以终为始,我们首先去设计这家公司的数据产品的商业模式。我们花了整整三个月的时间盘点数万亿条数据,很多的系统,很多的数据集,然后梳理出来整整20个标准化的数据产品,有对政府的,有对企业的,有to C的,那么这些数据产品就将在未来去引领整个丰图科技它的一个规模经济的这样一种商业逻辑。 这个是我们做整个数据咨询的第一个阶段,就花了三个月时间。 那么后面其实数据资产的合规入表这个动作反而变得比较简单,是一个水到渠成的过程,我们这个阶段也已经基本上完成了。所以就是说这样的一个比较典型的数据型公司,我就想先抛出来这个就跟大家分享,我们做这个项目它的一种逻辑就是从咨询来入手,把商业模式设定之后,然后反向的去做这个服务,最终还要落到资本上,落到金融上。 因为比如说像丰图科技,我们将会去对它进行融资,帮助它设计的数据产品去进行交易和变现,所以重点都在后面。围绕这个数据资产的资本化,其实有很多的方式和方法,咱待会咱们一一的来呈现。 那么这个案例也是我们在2024年年初的时候完成的一个案例,它是一家非常典型的科技型公司,这家公司其实规模并不大,大概是千万级的收入,它是一个可穿戴的医疗器械这么一家公司,这家公司收入不高,但是有一个很重要的特点就是积累了大量的用户数据,因为它可穿戴就是跟心脏相关的这样的一些医疗数据收集了,同时它也拥有大量的知识产权。 那么这家公司其实最主要的诉求是希望通过数据资产评估和入表这件事情,能够提升它在资本市场上的一个估值,还是为了融资,他找到我其实最开始是为了资本融资的,那么我们给他去做了数据资产的评估,大概评估了八九千万的数据资产,这件事情其实对他最直接的一个影响就是把他的整个财务报表实现了一个优化,那么优化了之后起到的直接的作用,就是可以支撑它在成长过程当中一个比较高的资本的估值。 虽然他的收入不高,但是现在它的估值已经高达两三个亿,而且有了这样的一个数据评估的报告和在数据交易所的一个登记的权证,它是相对来说比较可量化的这样的一个估值。所以对于投资机构来讲,这个事情比较可信,于是很顺利的我们就帮他对接了下一轮的融资。 所以这是一个比较典型的就是说成长期的企业,希望通过数据资产入表和评估来支撑资本市场的这么一个案例,现在其实找我很多的企业都是有这方面的诉求,我们做了不少类似这样的一个案例,这个是我们在22年的时候早期参与的一个项目,也是北京首批数据资产入表的项目案例之一,那么这家公司是一个通过数据资产来进行债券融资的典型的案例。 它首先是专精特新企业,也是拥有大量的太空相关的一些数据资产。在当时的时间点,它最需要的是短期资金周转,那么通过数据资产的评估,大概评估了9,000万到一个亿的数据资产,然后帮他完成了银行的授信2,000万。 那么这个资金一个是解决了它短期的融资的压力,更主要的也是通过这个项目帮他设计了商业模式,因为它的数据其实还是很稀缺的,垂直赛道算是龙头企业。这个数据后来我们帮他对接了一些数据需求方公司,帮助企业扩大了销售的收入,这是一个长线的这样的一种影响。 包括昨天我们也在谈一家专业特性企业,那家企业是做时空数据的,有很多卫星遥感的这样的一些数据的积累,这家公司同样也是想在短期之内有一些融资,在长期有资本市场上的一些动作,跟这个公司非常的类似,跟刚才我讲的丰图科技也非常的类似,所以我们会通过数据资产入表提升它的估值,找到银行的授信,并且下一步去运作它的资本的一些动作,这个就是我们做这些融资企业这样的一种逻辑。 再比如说这个案例,这个不是我们做的,这个是市场上的一个公开案例,它是通过数据知识产权来进行融资的这么一家企业。那么我们现在都是在讲数据资产目标,其实也有很多案例,它是数据知识产权入表,这二者的区别是什么呢?其实今天在座应该有一些数据知识产权的专家,待会可能也会分享,其实简而言之就是数据资产入表,它是把数据资产在数交所进行登记,而数据知识产权是把数据相关的知识产权进行封装之后,在产权交易所进行登记。 而且二者有一个相对比较明显的区别,就是数据资产入表现在是按照成本法,这是咱们财政部的一个规定,那么成本法相对是比较保守的,而知识产权它大体上可以归类为是按收益法进行入表的,它按照未来收益,那么这样的一个估值相对是比较高的。 所以我们现在有一些找到我们的民营企业,他又提出了比较明确的这样的要求,数据资产入表的规模要达到一定的量级,他才会选择去来接受服务。 在这种情况下,我们就选择用数据知识产权的方法帮他评估一个相对较高的估值。像前两天我们谈的一个客户,他是做电动摩托车换电的换电站这么一个平台的公司,它拥有的国内相对比较同步的关于电动汽车电池电量,然后电池的运营的状况以及物流相关的这样的一些数据,数据量也是海量的,而且也是专精特新的企业。 这家公司也是希望通过数据资产入表,把它的估值能够比较大比例的放大,那么在这种情况之下,就更适合通过数据知识产权来进行入表和估值,这是我们对它的一种评估和选择。那么数据知识产权比数据资产它相对来说更加的成熟,这个体系更成熟,也更加的灵活。 因为数据资产入表是从2024年1月1号开始才执行的,但是知识产权这个体系,无论是知识产权的质押,还是它相关的一些衍生品,其实在市场上已经比较多见,而且是属于比较成熟的完善的这样的一种产品的体系。所以我们无论是在青岛也好,在杭州也好,都看到很多关于数据知识产权、ABS和ABN融资成功的案例。那么这个其实也是说明如果我们不走数据资产这个路径,而是换人选择数据知识产权的路径的话,会有更多的选择,这个也是给大家一种启发。 现在数据资产也可以入股,那也就是说把它作为一种资本金注入到你被投的企业中去,这个事情其实也让很多的民营企业很兴奋,因为新的公司法出来了,大家知道最重要的一个影响就是必须得在5年之内把认缴的注册资本给实缴。 那么有一些认缴金额比较大的企业,其实对于创始人来讲,这是一个比较大的挑战。那么如何合法合规的完成这件事情,那么通过数据资产的入股,这个方法可能会提供一种选择。那么简单来讲,比如说成立一家新的合资公司,那么这家合资公司某一个股东是法人股东,这个法人股东产生了很多新的数据资产,它是有定价有评估的,或者是把它评估成数据知识产权,然后以注册资本金的形式投入到被投的合资公司里面去。 那么对于这家法人股东来讲,他其实就完成了全部或者是部分的实缴任务。那么像天津还有杭州的一些案例,其实就已经说明了这一点,那么这个事情其实也是数据资本化资产化这样的一种体现。 关于数据信托。在座的有很多信托的专家我就不多说了,其实我觉得数据信托最大的一个好处就是把数据资产这件事情给它中立出来了,保护起来,然后通过一个最专业的机构来进行托管和运营,一方面为企业打开了更广阔的融资的通道,同时对这部分资产也可以进行一个中立的保护。 如果这个企业比如说未来有破产清算的可能,那么这一部分信托产品它的受益方是第三方,那么这样的话资产就可以独立于企业而存在。所以这个数据信托它是另外的一种创新,就是我们把数据资产和信托产品进行的一种融合,这个是我们去年完成的另外的一个案例。 这个案例我也想多花一些时间来给大家介绍,因为它特别典型,是咱们国内民营企业从最底层的逻辑一直到数据资本化全链条服务的一个全过程。 这家公司是广东湛江的一个农业龙头企业,他跟我的结识是因为我在北大讲数据资产,他是我的一个学员企业,听了以后他很激动,他说我作为一个传统的种植公司,我怎么样能够给自己升级变成一个科技型的公司,他有所启发,于是在课后第二个月他就开始行动了,我们就给他去做了一个整体的评估,并且从数据的从企业的数字化升级开始做起,因为他之前根本就没有数据,传统的种植柚子的这么一家企业,那么第一步先去帮他采集数据,就是在他的2万多亩土地里面帮他去种采集器传感器,那么采集哪些数据呢?土壤的酸碱度,这些微量元素的含量,空气的湿度、温度,阳光照射的时长,病虫害的灾情的这种监控等等。那么这些种植的数据就在大屏上会实时的显示出来,因为我们给他搭建了全套的数据中台,把所有的数据给它结构化了,进行了这种产品化的处理。那么这件事情对于这个企业来讲,其实最大的意义并不是说形成数据资产,而是对它整 这个产品可以卖给雷州半岛所有的种植型的企业,那些中小企业,因为他是带头大哥,它的种植的数据是具有行业指导性的,那么有了这种指导性的数据,我就可以卖给所有的原来的竞争对手,把他们变成了客户,这个就是TOB商业模式的一种拓展。 第二就是TOG因为它是龙头企业,那么对于政府是有影响力的,整个雷州半岛又是农业种植区想要做乡村振兴的事情,所以政府看到了他这个案例之后,就想采用它的整个的软件硬件的整体解决方案,于是他把这个解决方案推广给了政府,去从整个的雷州市,甚至整个湛江市去进行一个覆盖,这个就是TOG的商业模式可以挣政府的钱。 更有意思的是TOC以前他是通过批发和零售来卖他的水果和种植的这些农产品,它跟用户之间并没有直接的连接。现在我们指导好之后,他搭建了一个严选的农产品的平台,这个平台上有它的各种的水果和一些深加工的农产品,用户点击去点击进去之后就会看到,比如说柚子种植的实时的动态的画面。 那么这件事情对于用户来讲意味着什么呢?他可以知道农产品的种植是绿色的环保的,而且是健康的,他愿意为这个产品支付一个更高额的费用,所以数字化的手段影响了它实物经济的这样的一个定价权,为它提高了更高的这样的一个产量。而且在这个过程当中,它就直接采集了用户的数据,变成了和C端可以直接进行连接,那么有了这种数据之后,它就可以在平台上进行交叉销售,所以C端的销量也打开了。 所以无论是TOC/TOB还是TOG整个的商业的模式,商业的收入都拓展了空间,这个就是我们给他创造的最大的价值。但这个依然不是终点,因为这家企业是有更大的野心,它要走向资本市场。所以在我们给他进行的数字化,对这个升级之后,我们进一步去给他对接资本的资源,包括农业部申请的补贴,包括银行的贷款,包括产业基金的投资,然后以及纳斯达克上市的资源,我们全套给他提供一个整体的方案。 所以数字化仅仅是一个起点,数据的资产化也只是一个过程和里程碑,走向资本化才是重点,才是终局。所以这个案例我觉得特别典型,就是我们通过数据资产入表这个话题切入之后,我们深度的和客户形成了绑定,而且全链条的深入的去服务这家企业,其实可做的事情很多。 祁主任说下一次要做信托RWA的座谈会,我就多说几句RWA,做个引子吧。 那么从农业的案例延伸一下,上海的RWA的案例大家也都听说过,这是咱们国内第一个以RWA的方式进行融资的这样一个案例,是上海数据交易所在去年发布出来的。这个案例我认为也非常具有标杆性的意义,因为这个案例其一它是第一家做RWA的融资,其二它是一个非常传统的,也是农业种植型的企业。 上海的马陆葡萄跟我做的案例非常的类似,马陆葡萄它是传统的种植的公司,但是通过RWA的方式,一个是在区块链端它形成了虚拟资产,用虚拟资产进行了融资,更主要的是通过这种方法形成了非常好的一个品牌的宣传的效果。那么这种品牌宣传效应最后的一个结果是什么?就是让他的实物资产大大的升值了。 以前他一串葡萄卖十几十元人民币,现在定价权已经到了6000还是7000元人民币,那么这种实物资产的升值直接对应的就是它整个估值体系的一个重塑,它的股权的价值上升,所以它在股交所进行的股权融资也融到了1,000万人民币,成功的实现了这样的一个股权的融资。 所以它是一个非常典型的就是把虚拟资产和实物资产进行了整合,通过区块链的方式进行发布,并且引导整个资本市场进行融资的这样一个案例。 在此之后,香港也有两例大RWA的融资,一个是做光伏的,一个是做充电站的,所以至少现在在新能源领域,还有农业领域,这块是已经跑通了,所以这个案例发布之后,我们也是非常积极的在探索这样的一个同等类型的这种商业逻辑。 现在找我们进行RWA运作的企业也已经接近10家了,都在谈这边这件事情。 当然了就是说现在虽然上述所已经做了一个先行的示范,但这个事情还是比较谨慎的,在国内并不是那么容易,但是在香港完全没有问题,这是咱们中国做RWA3.0的这么一个试点的窗口,所以这种融资的方式也是一种选择。 这个是我们做的另外的一个产业大脑的项目,是站在政府端去解决政府融资的一种方式和方法。现在其实我们国家已经有明确的政策出来,并不鼓励数据财政,也就是说不要简单粗暴的把公共数据进行资产化入表,然后进行化债,这个动作并不太这个符合政策的一个导向,但是我们可以正向的去做一些操作。 那么数据型的产业大脑是什么意思?就是把一个产业链从前端终端后端给它完全打通,用数据来指引整个产业的一个发展,提效降本,并且其形成产业的一个集中度。 那么这个案例是我们给河南某一个地市做的地市,它有很多棉纺织企业的聚集地,那么这些棉纺织企业同时还有一个很大的协会,我们就依托协会和这些企业做了这样的一个全产业链的数据平台。 对接上游是到新疆的棉纺棉花的种植企业,下游我们对接了一些渠道批发商和零售商,包括走销往海外的这样的一些电商的平台,那么这个平台搭建起来以后实现了几个效果,第一个是通过数据让产业上中下游的企业更加的高效,是降低了成本,其次就是形成了很多交易的撮合,那么每一笔交易的撮合都会在这个平台上形成资金的沉淀,这个政府的非常健康的财政收入。 还有在这个过程当中,我们引入了供应链金融的这样的一些合作方,为整个产业链的企业去打开更多的融资的通道。那么在这个过程当中,因为提供了这样的一些解决方案,就让产业集中度进一步的提高,也实现了招商引资的这样的一个效果。所以对于政府来讲真的是一个很大的增值,而且是一个非常健康的不是走的这种红线的这样的一种方式和方法。 那么类似的案例我们还在浙江完成过,另外一个是水暖阀门行业的产业大脑,大家在网上也能够查到,是国内水暖阀门行业的数据资产入表的第一单,而且形成了交易,同样也是把产业链进行了贯通,上游的铜材料,中游的制造厂商和下游的销售企业,形成了这样的一个所以这种方式和方法结合当下的核心数据空间,公共数据的应用等等这样的一些政策,我觉得是可以给政府发挥一些融资,包括招商的这样的一种效应。 还有这个案例,这是我们另外的一个客户,他是他的需求比较简单,他就是想直接交易数据,他没有入表的诉求,因为他本身就是一个很大的数商和数千家企业积累了海量的医疗影像的数据, B超的CT的等等。那么这些数据它最大的诉求就是怎么样能够合规的去进行变现。 恰好我们有一个非常深度的合作伙伴,合作伙伴对接了国内几乎所有的大模型的这些公司,这些公司已经进入到深度的训练的一个阶段,以前图文的训练已经结束了,现在要进入到医疗,进入到影像图形图像和垂直赛道训练,需要大量这样的数据,所以我们成功的进行了一个链接,帮这个企业实现了这种资金的变迁,这个就是直接的数据交易。那么现在因为人工智能飞速的发展,所以我们也在非常深度的在探索数据资产和人工智能怎么样去结合,在这个过程当中如何形成很好的产品化,然后形成这种数据交易,帮助企业来实现价值,是这样的一个内容,因为是PDF视频放出来,这是我们我想展示的内容是什么? 是在这个数据交易的过程当中,它其实是需要一个生态的,除了点对点,比如说我们直接找到了银行保险或者是大模型公司这种交易之外,有的时候它生态会比较复杂,他会把这个数据采集上来之后,给到一个软件开发公司,软件开发公司形成产品,然后再销售给另外的大模型公司,然后在生态里面去进行一个轮转。 当把生态积累的越丰富的时候,交易的可能性也就增大了。 现在因为我们定位在数据资产的金融服务专家这样的一个领域,所以也在不断的累积数据的买方资源,通过这种资源帮助企业去创造价值。还有在跟政府做案例的时候,有的时候政府的确缺粮食,手里头预算紧张。 那么在这种情况之下,我们选择了一种曲线救国的路径,就是先帮助政府去解决资金问题,然后再去做项目。那么怎么去帮助政府解决资金,现在其实国家是有很好的政策的,超长期国债专项债,中央预算内投资,那么这些资金它是要投向一些专项的领域,就是两重两新重点的一些战略领域,重大的领域的安全等等。 那么数据相关的项目是非常符合这些资金的投向,所以我们现在跟一些地方政府先去这个去规划怎么样在核心数据空间或者是数据相关的这样一些领域,把它包装成符合超长期国债和专项债的这样一些项目。 通过我们非常专业的合作伙伴把资金申请到之后,我们的项目就可以顺理成章的推广下去了,这里面就不存在资金的问题了。现在我们跟河南还有山东的一些地市正在按照这样的方法在推进,非常的顺利。那么刚才讲了一系列的案例之后,我基本上把当下市场上可见的比较通用的一些跟数据资产相关的融资方法跟大家梳理了一下。 那么最后再用这张图做一个总结,就是数据资产,可信数据空间或者RWA人工智能还有产业,这几者之间的关系到底是什么?大家看那几个红字就会比较清晰。 首先我认为就是数据资产也好,数字资产也好,它是最重要的一种资产和生产要素。也是当前我们所有企业最底层的最基本的这样的一个基础架构,所有的企业在未来都是数字型的企业,无论你是传统的农业还是科技型的公司,这个都不会有例外。而且虽然数字资产和数据资产二者有所区别,但是这种融合度也就越来越高了。 尤其是在AI发展的这种背景之下,二者其实是互通互融的,它构成了企业的底层的资产,所以是无数据不资产。 第二句话无TOKEN不可信。那么数据资产以后一定全部都是要上区块链的,因为只有上了链以后它才是可追溯的,可溯源的、不可篡改的,才是唯一性的,才能够解决咱们现在数据确权这样的一个难题。 所以现在国家鼓励的可信数据空间最底层的构建也是区块链和隐私计算这样的技术,所以无头还不可信,包括RWA这样的融资手段也必须得基于区块链的技术,所以这是第二句话。 第三句话是无AI不产品。数据资产它绝对不是一个终极的形态,它只是一个数据的要素和基本的这样的一个材料,我们是需要把它构建到一个产品去体现它的价值。那么怎么样去形成产品?现在AI包括DC这样的技术大模型,人工智能的智能体这种形态提供了非常好的一种方式,所以数据必然会被封装到AI智能体里面去体现它的市场的价值。 所以现在很多找我们的企业也进一步的延展了它的需求,就是AI模型的部署,现在我们技术团队也在做这个事情,就是把数据资产给它以AI的产品形态体现出来,所以是无为案不查体,但是最终这个产品怎么去应用,如何去进行交易,还得放到产业环境,放到场景的场景里面去,所以第四句话是无场景无产业不应用,必须得找到在某个垂直赛道里面它的一种应用的方法和逻辑。 所以比如说刚才给大家介绍的产业大脑就是一个非常典型的案例,我们在产业的环境里面去把数据也好,AI也好,让它真正的能够实现这些。所以我觉得这4句话就可以对这件事情做一个最好的总结。 我和祁主任认识时间不长,但我们很谈得来。虽然专业方向不一致,但我们共同认为要用专业的手段为解决客户的痛点,加上差异化的运作和服务,结果肯定是正向的。 最后,我再做一句总结,就是我们公司的定位其实就是用这个数字的手段和金融的手段去帮助企业去进行赋能,这个赋能刚才其实通过案例也已经展示出来了,深度挖掘企业的数字的价值。谢谢大家。 作为一位资深的数据资产专家,王磊的演讲不仅涵盖了数据资产领域的最新动态和发展趋势,还深入剖析了数据资产在企业融资和产业升级中的实际应用。他的观点独到、见解深刻,给与会者带来了深刻的思考和启发。(本次座谈会主办方之所以破例用大量篇幅全文发表王磊总的精彩分享,原因之一就是他不仅仅在讲述数据,而且阐释一个专业人士的从业之道和展业路径——编者注) 戴伟:《数据资产确权合规与入表融资实操案例》 戴伟律师是北京市中闻律师事务所权益合伙人、首席运营官;中国案例法学研究会常务理事,北京市创业投资法学研究会监事长,中国互联网协会电子数据法律与政策专家组委员,曾任职法律出版社应用分社社长、首席策划编辑。戴伟有着28年执业律师工作经历,是国内第一批专业从事互联网与电子商务法律服务的律师之一,也是国内最早研究与从事数据合规、数据资产业务的律师之一,并已出版了《价值跃迁:数据资产化实践》《数字经济治理与合规指引》等多部著作。 戴伟律师在会上发表了题为“数据资产确权合规与入表融资实操案例”的主题演讲,分享了他在数据资产领域的丰富经验和深入见解。戴伟律师在演讲中详细阐述了数据资产确权合规的重要性,并介绍了数据资产入表融资的多起实操案例。 戴伟律师结合自身多年的法律实践经验,对数据资产确权合规的法律框架进行了深入解读,并就企业在数据资产入表融资过程中可能遇到的法律风险及应对策略进行了详细分析。他强调,企业在开展数据资产入表融资时,应充分重视数据合规审查工作,确保数据来源合法、内容合规、授权明晰,以降低潜在的法律风险。 戴 伟 北京市中闻律师事务所高级合伙人 此外,戴伟律师还就数据资产交易实现价值变现的路径安排提出了自己的见解。他认为,通过合理的交易结构和市场机制设计,可以进一步激发数据资产的市场活力,通过建立健全的数据资产交易机制和合规的交易平台,可以为企业提供更为便捷、高效的数据资产交易服务,从而推动数据资产的流通和价值实现。 杨炳辰:《信托行业可信数据空间建设方案》 九州远通科技集团创始人、高维智慧应用与智库研究院院长杨炳辰出席了本次会议,在座谈会上,杨炳辰围绕“信托行业可信数据空间建设方案”发表了主题演讲。他首先阐述了信托行业可信数据空间建设的背景和必要性,指出在当前国家政策推动数据要素发展的大背景下,信托行业面临着业务转型的压力和挑战,建设可信数据空间成为提升行业竞争力、保障数据安全和促进业务创新的关键。 杨炳辰详细介绍了可信数据空间的建设内容,包括“1+3+N”的整体架构,涵盖一体化数据中心、AI大模型、区块链平台等多个核心组件。他强调,可信数据空间通过加密技术、权限隔离和数据溯源等手段,确保数据全生命周期的安全性和可追溯性,从而维护客户信任和提升业务效率。 在运营模式方面,杨炳辰提出了主管部门引导、多方参与共建共享的模式。他解释说,这种模式能够充分调动市场的积极性,促进产业发展和合作共赢。 杨炳辰 九州远通科技集团创始人 杨炳辰还阐述了可信数据空间建设的预期成效。他指出,可信数据空间不仅能够增强金融市场的稳定性,推动信托行业的数字化转型和创新发展,还能保护消费者权益,提升社会效益和经济效益。 杨浩:《数据资产交易实现价值变现的路径安排》 杨浩,中国权益资产联盟与中国投资协会数字化交易专家;南开大学财富研究院副主任;美国GLG大中华区数字经济高级讲师。长期从事企业战略转型、数字化转型、商业管理创新、败据治理和数据资产管理咨询、研究和实践工作,对数字化转型和数据要素市场化有深入的理解和丰富的实践经验。是中国数据资产金融与数据资产化解债务的倡导者。 杨浩认为,数据资产业务展业市场端概述纵观国内开拓近70余家客户现状,目前数据资产业务在客户端展业历经以下三个阶段: 数据资产业务普及阶段(普法普政)、数据资产业务咨询阶段(献计献策)、数据资产价值变现阶段(输出结果)。 结合上述三个阶段,当前要因地制宜、定制客户需求,数据资产价值的变现目前通过数据资产加工治理后的产品化匹配行为属性交易、数据资产入表后匹配属地的金融机构(城商行)提升算力、算法交易、质押以及通过数据资产业务入表后的专项债、海外债、政府债的形式。 杨浩,中国权益资产联盟与中国投资协会数字化交易专家 二是数据资产的权属问题与鉴定。数据资产分为所有权和使用权,针对不同的权属,我们在数据的使用一定要匹配专业的律师事务所、会计师事务所及评估所。针对数据的使用我们针对使用权的数据一定要进行必要风险合规保障,这其中不仅仅是脱敏工作。一定在数据抓取的源头采取必要的“课题”及符合使用权属的工作。否则将会有法律风险及使用风险。 数据资产有三个非常重要的节点,数据确真、数据确权、数据确认,这三个节点是数据资产交易以及融资的关键。针对这一环节,我们在市场端需要针对数据资产+SAAS结算端+销售端三者结合。完整的梳理数据流转的信息流、资金流、用户流。只有三流一致数据才更有价值、更有加工及变现功能。 关于数据资产产品,目前数据资产在市场端产品较为单一,我们在近期大量的业务开展过程中梳理整理了一定的客户需求,目前针对部分需求客户研发出了两款数据资产定制化产品,一类是针对政府平台低效能及有稳定收益租金的资产进行数据资产权益类产品,一类是针对政府平台类企业涉及车位、公共设施权益类数据资产产品,两类产品核心是通过数据资产业务属性+政府闲置可数字化资产的结合,为地方政府数字化业务及数据资产业务实现属地化变现及融资。 雷电:《知识产权信托与ABS产品存续期间法律风险与纠纷的应对策略》 北京市中闻律师事务所合伙人雷电以“知识产权信托与ABS产品存续期间法律风险与纠纷的应对策略”为题发表演讲。雷电在演讲中深入剖析了知识产权侵权对信托资产的影响。 雷电律师首先阐述了知识产权侵权对信托资产可能带来的多方面影响,包括资产包价值的波动、投资者信心的受损以及可能引发的连锁反应。她指出,单一知识产权侵权还可能导致企业面临赔偿损失等后果,进而影响企业的正常生产经营。 针对这些风险,雷电律师提出了一系列应对策略。她强调,在ABS产品发行前,应对基础资产进行全面、深入的尽职调查,以确保知识产权的合法性和稳定性。此外,定期向投资者披露基础资产面临的知识产权侵权风险及应对措施也至关重要。 在谈到信托存续期间的知识产权无效宣告问题时,雷电律师指出,这可能导致信托资产价值归零,甚至使信托计划提前终止。为此,她建议建立知识产权稳定性监测机制,及时发现可能导致知识产权无效的风险因素,并提前预警。同时,多元化资产配置和准备法律救济也是有效的应对策略。 北京市中闻律师事务所合伙人雷电 雷电律师还就ABS存续期间可能面临的第三方专利诉讼与跨境冲突进行了探讨。她提出,通过技术监测预警和积极应诉和解可以有效应对这些挑战。此外,加强国际专利布局和建立跨境纠纷解决机制也是降低风险的重要途径。 在“数据信托与数据ABS”的议题讨论环节,与会者进行了深入讨论,明确了数据资产确权、估值与交易的法律与技术解决方案,探讨了隐私计算与区块链技术在数据 ABS 中的应用场景,以及数据交易所与ABS平台互联互通的路径;与会单位和专家一致认为,通过加强法律与技术手段的应用,可以有效提升数据资产的安全性和流动性,促进数据资产的合理配置和高效利用。 对于知识产权信托之知产估值与ABS资产池动态管理机制设计、高校和科研机构技术成果的信托化路径以及市场化退出机制、如何将数据资产(如用户行为数据)与知识产权(如算法专利)组合发行混合信托产品?ESG评级如何影响数据与知识产权信托的融资成本?区块链在数据确权与知识产权存证中的一体化应用;AI模型在资产组合动态管理中的角色。信托公司在ESG、数据资产、知识产权信托产品协同创新中的展业路径,与会者分享了自己的专业见解和实践经验,并展开热烈的讨论。 座谈会最后在交流互动环节中达到高潮,与会嘉宾积极提问、畅所欲言,共同探讨信托业务发展的未来趋势与挑战。在热烈的掌声中,本次会议圆满落幕。 本次会议为信托公司数据资产、知识产权与ESG信托业务的开展提供了一定的技术支持和建议,具有重要的参考价值。我们相信通过多方协同、政策支持和实践探索,有望推动信托业务的创新与发展,促进金融市场的繁荣与稳定。 以科技为笔,以责任为墨,我们将开启信托服务新模式。 在金融创新的前沿阵地,数字资产领域借助先进技术构建安全高效的交易模式,开拓崭新业务版图;知识产权领域则通过创新金融服务,实现无形价值向资本的转化。与此同时,信托行业也深度融入其中,探索数字资产信托、知识产权信托等创新模式。结合ESG金融服务紧扣时代需求,助力可持续发展。 信托,正于这些领域积极创新,挖掘金融无限新机遇 。















个商业模式进行了一个再造,首先数据形成了产品对吧?







